hi i am using this to capture the adc value
data_ADC=adc_buffer[1]*(1024+gain_error) / 1024 + offset_error - 0.5;
data_ADC_double=data_ADC*3.6/1024;
MULTIMETER MEASUREMENT: 1.72V
ADC RESULT: 1.65V
Could anyone help me please?
hi i am using this to capture the adc value
data_ADC=adc_buffer[1]*(1024+gain_error) / 1024 + offset_error - 0.5;
data_ADC_double=data_ADC*3.6/1024;
MULTIMETER MEASUREMENT: 1.72V
ADC RESULT: 1.65V
Could anyone help me please?
Hello,
How did you decide "offset error"?
What do you use as your LFCLK on your PCB? Do you use the RC oscillator, or an external LFXTAL?
Best regards,
Edvin
Hi Edvin, thanks for your response.
1)
int8_t offset_error = *(int8_t*)0x10000024;
int8_t gain_error = *(int8_t*)0x10000025;
2) 
I see.
What is the HW that you are running on? Is it a DK or a custom board? If it is a custom board, what HFXTAL do you use? Is the accuracy on this similar to the one on the DK?
What exactly are you measureing? Remember that measuring with the ADC draws a bit of current. If it is a battery you are measuring, or something else with a high internal resistance, it may drop the voltage over that device just as you measure, and even more if you draw more current from the device, such as a radio spike or something). Have you tried to monitor the input voltage with an oscilloscope to see if there is an actual drop in voltage?
BR,
Edvin
Hi Edvin,
I use a NRF51822.-QFAC
I use the same HFXTAL than in your designs (NX2520SA-16MHZ-STD-CSW-5)
I use 1/3 prescaler
I use 3V as VCC
I am trying to measure this (please, tell me if i need any other hardware part):
1) Battery : 
2) Sensor 1: (output of an OAMP directly connected to the ADC) 
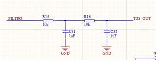
3) Sensor 2: (output of an OAMP connected to the ADC with this through) 
Hello,
Can you check two things for me:
Does this happen if you run your application on an nRF51DK? And does it happen if you run the adc example (only modified for the correct pins) on your custom board?
Hello,
Can you check two things for me:
Does this happen if you run your application on an nRF51DK? And does it happen if you run the adc example (only modified for the correct pins) on your custom board?